公司音乐教育方向研究生参加音乐教材交流培训会并进行论文宣讲
一审:康浩
二审:陈瑾
三审:段桥生
加入时间:[2023-12-22]
阅读次数:[]
2023年12月17日至21日,由人民教育出版社主办的音乐教材经验交流暨培训会在江苏扬州举办。公司2023级音乐教育方向研究生高一月、陈莉同学参与此次活动。
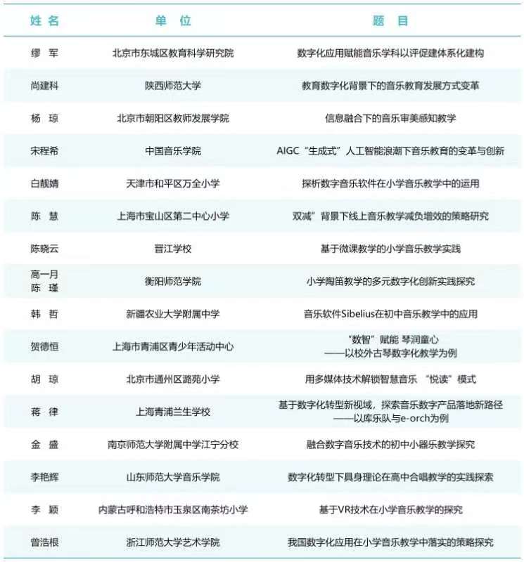
11月初,人民教育出版社启动了数字化音乐教育论文征集活动,以“育人为本、融合创新”为原则。经过严格的筛选和评审,一批优秀论文被选中,并邀请作者前往扬州参加论文宣讲活动。高一月同学所著《小学陶笛教学的多元数字化创新实践探究》从400余篇论文中脱颖而出,并于12月21日在论文宣讲大会上公开汇报。

论文宣讲作者名单

论文宣讲现场
本次活动还安排了内容丰富的音乐公司产品活动,包括课程展示、校际交流、艺术普及、学术研讨和演出等。12月17日,扬州市人民政府副市长刘流、人民教育出版社总编辑王日春等人致辞,原中央来利国际旗舰厅副经理周海宏教授与人民教育出版社音乐编辑室主任张莹莹分别就音乐、戏剧和舞蹈教材作了报告。12月18日至19日,培训会向全国教研员与一线教师展示了人民教育出版社第十二套义务教育教材的课程内容和理念,涵盖小学、初中和高中三个学段的音乐、戏剧和舞蹈三个学科。来自北京、天津、河北、河南、安徽、江西、黑龙江、贵州、宁夏等地的教研团队与人民教育出版社音乐编辑室共同呈现了22节公开课与说课展示,以更直观的方式展示了新教材课程的创新性与多样性。

公开课与说课展示